关于公布安徽医科大学临床医学院2023年普通高校专升本拟招生方案的通知
为了方便考生复习迎考,根据安徽省教育厅有关文件精神,现将我院2023年普通高校专升本拟招生方案公布如下:
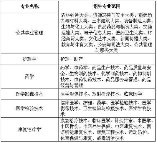
一、招生专业及招生范围

二、招生专业考试科目

备注:各专业课考试科目考试大纲(点击):https://cc.ahmu.edu.cn/zhaosheng/contents/31/9944.html
本次公布的为我院2023年普通高校专升本拟招生方案,最终确定的招生专业、计划、范围、考试科目等内容,以明年我院经省教育厅审核后发布的《安徽医科大学临床医学院2023年普通高校专升本招生章程》为准。
招生办
2022年9月21日

