
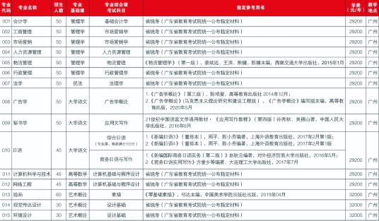
备注:1.住宿费1800-2300元/学年·人。
2.“工商管理”“计算机科学与技术”“绘画”3个专业的招生计划中,均含3个“建档立卡批次”的招生计划。
3.日语专业综合考试科目为“商务日语与写作”,考试时间150分钟,卷面满分值200分;“综合日语”为专业课,考试时间120分钟,卷面满分值100分。
4.“会计学”专业限招财会类相关专业考生,“计算机科学与技术”“网络工程”专业限招计算机相关专业考生,“日语”专业限招日语相关专业考生。
5.上表内容及学费以《广东省2021年普通高等学校专升本招生专业目录及考试要求》为准。

