因工作需要,东南大学数模竞赛秘书处现面向社会公开招聘2名工作人员,用工性质为劳务派遣,现将有关事项公告如下:
一、招聘岗位
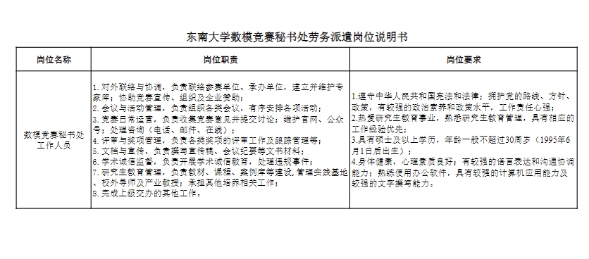
具体岗位职责及招聘要求详见《东南大学数模竞赛秘书处劳务派遣岗位说明书》。

二、报名事宜
1、报名时间:2025年6月6日-6月16日。报名须提供的材料:东南大学劳务派遣人员应聘登记表(附件1)、身份证、学历学位证书(国外学历学位证书须取得教育部中国留学服务中心的认证证明)、工作证明等其他相关资格证明材料。所有材料均须提供原件的pdf彩色清晰扫描件,压缩打包发送至指定邮箱:yjsyyb@seu.edu.cn。邮件和文件夹以“数模竞赛秘书处劳务派遣岗位+姓名”方式命名。
2、本次招聘不设开考比例,考核时间、地点和有关安排另行通知。应聘人员须在报名期间保持手机通讯畅,未通过者不另作通知。
3、报名人员提交的报名资料应当真实、准确,资格审核贯穿招聘全过程,提供虚假报名资料的,一经查实取消应聘资格。
4、有下列情况之一者,不受理报名:
(1)受过司法、行政机关处罚的;
(2)涉嫌违法正在接受有关部门审查尚未作出结论的;
(3)尚在处分期内的。
5、有下列情形之一的,不得应聘:
(1)现役军人、普通高校在读非应届毕业生;
(2)应聘人员与所应聘岗位的部门负责人和公开招聘工作人员有夫妻关系、直系血亲关系、三代以内旁系血亲关系、近姻亲关系或者其他《事业单位人事管理回避规定》中须回避的亲属关系的,以及应聘人员与现有在岗人员存在上述关系,且到岗后又有直接上下级领导关系的。
三、聘用和薪酬待遇
1、本次招聘人员用工形式为劳务派遣,委托第三方劳务派遣公司与聘用人员签订劳务派遣合同,并约定试用期。试用期满考核不合格者,取消聘用。
2、根据地方法规和应聘人员基本情况,薪酬标准按有关文件执行。工资和福利待遇参照学校有关政策规定执行。
3、考察体检标准参照《国家公务员录用体检通用标准(试行)》执行。体检费用由应聘人员本人承担。体检合格人员由学校相关部门组织考察,并根据考察和体检结果,确定拟聘用人员名单。因应聘人员考察或者体检不符合要求的(含未按时完成),或拟聘用人选明确放弃聘用的,或其他原因导致聘用岗位空缺的,根据岗位要求可择优递补。公示结束后30天内不办理劳务派遣手续,或在职人员无法提供与原单位解除劳动关系证明的,可取消聘用资格。
四、联系方式
联系人:朱老师、刘老师
联系电话:025-83613851
附件:东南大学劳务派遣人员应聘登记表
东南大学数模竞赛秘书处
2025年6月6日

