因工作需要,根据国家、省公开招聘事业单位工作人员相关规定,按照“公开、平等、竞争、择优”原则,在四川省人社厅统一安排下,成都市司法局所属2家事业单位面向社会公开招聘工作人员共31名,其中,成都市徐渡实验中学(成都市专门矫治教育学校)公开招聘工作人员29名,四川省成都市成都公证处公开招聘工作人员2名。本次公开招聘进入事业单位的为编制内正式工作人员,招聘的工作人员按《事业单位人事管理条例》及相关规定实行事业单位聘用制管理。现将公开招聘有关事项公告如下。
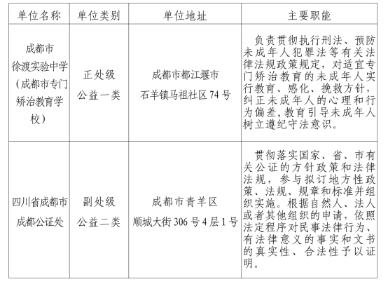
一、招聘单位基本情况

二、招聘对象、范围及基本条件
(一)招聘对象和范围
2025年高校应届毕业生和符合职位要求的社会在职、非在职人员。其中,2025年高校应届毕业生应当于2025年7月31日前毕业并取得相应学历学位证书,其他人员应当在面试资格审查截止前取得相应学历学位证书。未在规定时间内取得有关证书的,不得进入下一环节或不得聘用,责任由应聘人员承担。
(二)招聘条件
1.应聘人员应具备以下条件:
(1)具有中华人民共和国国籍;
(2)遵守宪法和法律,拥护中国共产党领导和社会主义制度;
(3)具有良好的政治素质和道德品行;
(4)身体健康,适应岗位要求的身体条件;
(5)四川省成都市成都公证处招聘岗位的报考者,如有参加2024年国家统一法律职业资格考试且暂未取得法律职业资格证书的,须提供考试成绩合格证明;
(6)具备本公告具体招聘岗位要求的条件和资格(详见《岗位和条件要求一览表》)。
2.不得报考情形:
(1)受过各类刑事处罚的人员;
(2)被开除公职的人员;
(3)被开除中国共产党党籍的人员;
(4)尚未解除党纪、政务处分或正接受纪律审查、监察调查的人员;
(5)最高人民法院公布的失信被执行人,国家有关部委联合签署备忘录明确的失信情形人员,其他政策法规明确不得招聘为事业单位工作人员的失信人员;
(6)按照《事业单位人事管理回避规定》《事业单位公开招聘人员暂行规定》《四川省事业单位公开招聘工作人员实施办法》等相关规定应当回避的人员;
(7)按国家和我省规定的尚处于最低服务期和试用期内的公务员、事业单位人员;
(8)现役军人,在读的非应届毕业生,法律法规规定不得聘用为事业单位工作人员的其他情形人员。
三、招聘名额
共计招聘31名。具体岗位和条件见《岗位和条件要求一览表》。
四、报名
本次招聘实行网络报名,报名网站为四川省人力资源和社会保障厅官网“人事考试”专栏,报名时间为2025年3月11日10∶00至3月17日18∶00。
应聘人员报名时应签署诚信承诺书,承诺所提供的信息真实准确,并承担不实承诺责任。
报名按以下程序进行:
(一)网上报名
1.填报信息。应聘人员登录报名网站,认真查阅公告,详细了解基本政策、招聘对象、范围、条件和有关要求(报名须知),选择与自己条件相符的招聘岗位,使用本人有效居民身份证有关信息进行报名,并且只能选择报名系统中一个单位的一个岗位;如实、准确、完整填写《2025年上半年四川省事业单位公开招聘工作人员报考信息表》(以下简称《报考信息表》)的各项内容。如因填写错误、不完整、不准确造成资格审查不通过的,由此产生的后果由应聘人员自行承担。
2.上传相片。应聘人员须下载照片审核处理工具(在《报考信息表》上传照片处下载)进行照片处理,并按网络提示上传照片。报名照片将用于准考证、考场座次表等,请上传时慎重选用。上传照片与本人不符的,将不能参加本次考试。
(二)资格初审
应聘人员请在2025年3月11日10∶00至3月18日18∶00期间,登录报名网站查询资格初审结果(如对资格初审结果有异议,可咨询招聘单位或主管部门,咨询电话见《岗位和条件要求一览表》)。如因信息填报错误而未通过审核的,可于报名时间截止前改报其他符合条件的职位,重新提交资格初审信息。考生应慎重选择报考单位及岗位,资格审查通过后,不得更改报考单位及岗位。
(三)网上缴费
资格初审合格后,应聘人员应于2025年3月19日18:00前完成网上缴费(按照四川省发展和改革委员会、四川省财政厅《关于全省人力资源社会保障部门行政事业性收费的通知》川发改价格规〔2023〕473号规定笔试1科缴费50元,共100元)。未在规定时间缴费的,视为自动放弃。
符合申请办理减免考务费用的应聘人员,在规定时间内到成都市人事考试中心,按照附件《报考须知》(附件2)要求进行办理,未在规定时间内办理减免手续的,视为自动放弃考务费减免。
(四)岗位调整
实际报名缴费人数与拟招聘岗位名额之比未达到本公告规定的笔试开考比例的,由成都市司法局调减该岗位招聘名额或取消该招聘岗位,调减招聘名额后,该岗位报考人数与调减后的招聘名额之比应达到该岗位规定的开考比例。
调减或取消的情况,由我局于3月25日16:00前在四川省人力资源和社会保障厅官网“人事考试”专栏、成都人事考试网向社会公布。
取消岗位的,所缴费用按照原支付路径退回。
(五)打印报名表、准考证
报名资格初审合格并缴费成功(含减免费用)的应聘人员,应于2025年4月15日09:00至4月18日24:00登录四川省人力资源和社会保障厅官网“人事考试”专栏打印本人准考证(保证字迹、照片清晰)、《报考信息表》各二份,供面试资格审查时使用。
考试当天,应聘人员须持本人准考证和有效身份证件按准考证指定的时间和考场参加考试。逾期未打印准考证以及相关证件不符合规定要求而影响考试的,责任由应聘人员自负。
(六)提醒
资格审查工作由招聘单位及其主管部门负责,贯穿招聘全过程。网络报名成功不代表应聘人员最终资格审查合格。在任何时候、任何环节发现应聘人员有不符合报考资格条件、弄虚作假、违反回避制度等,取消考试、聘用资格,所产生的后果由应聘人员本人承担。
应聘人员报名时所留联系方式必须准确无误,在公开招聘期间应保持通讯畅通。联系方式变更后,请主动告知招聘单位。因无法与应聘人员取得联系所造成的后果,由应聘人员本人承担。
五、考试
考试包括笔试和面试。
考试总成绩=笔试总成绩×(50%)+面试成绩×(50%)
(一)笔试
1.笔试科目
公共科目笔试为《公共基础知识》和《综合能力测试》两科,每科卷面满分100分。
考试成绩按以下原则计算:
笔试总成绩=(《公共基础知识》×50%+《综合能力测试》×50%)+政策性加分
考试总成绩=笔试总成绩×(50%)+面试成绩×(50%)
2.考试大纲
公共科目笔试《公共基础知识》和《综合能力测试》的考试内容详见2024年2月8日发布的《四川省事业单位公开招聘工作人员〈综合知识〉笔试考试大纲》;请登录四川省人力资源和社会保障厅官网“人事考试”专栏“政策法规”条目查阅或下载考试大纲。
3.笔试开考比例
笔试开考比例为实际报名缴费人数与招聘岗位的招聘人数之比不低于3∶1。
4.笔试时间和地点
笔试时间为2025年4月20日。具体笔试时间及地点详见本人准考证。
5.笔试原始成绩查询
公共科目笔试原始成绩于2025年5月20日左右在四川省人力资源和社会保障厅官网“人事考试”专栏公布。
对公共科目笔试缺考、0分等特殊情况有疑问的,可于成绩公布之日起2日内登录四川省人力资源和社会保障厅官网“人事考试”专栏申请核查,逾期不再受理,核查结果于申请结束后2个工作日内在该网站公布。
此次笔试将设置笔试成绩合格分数线。合格分数线为此次参加成都市事业单位公招考试相同科目所有参考人员有效笔试成绩的平均分*100%(计算结果保留小数点后两位,四舍五入)。应聘人员笔试总成绩(含政策性加分)低于合格分数线的不能进入下一环节。此次参加成都市事业单位公招考试所有参考人员有效的笔试成绩平均分将于5月23日左右在四川省人力资源和社会保障厅官网“人事考试”专栏、成都人事考试网适时公布。
6.政策性加分
符合加分条件的应聘人员,应于2025年5月22日前在工作时间(09:00-12:00;13:00-17:00)将以下材料交成都市司法局1A331办公室(地址:成都市高新区锦悦西路2号,联系电话028-61527151),并现场签订《考生诚信承诺书》。经审查符合条件的,按规定加分。材料不齐或逾期未交材料的,不予受理、责任自负。
具体加分条件、提交资料详见附件《报考须知》。
7.公布面试入围人员名单
按照确定的面试人员比例,在达到笔试总成绩合格分数线以上的应聘人员中由高分到低分依次确定进入面试资格审查的人员名单。应聘人员笔试总成绩、笔试总成绩的合格分数线及岗位排名由我局于2025年5月28日前在成都人事考试网、我局官网(http://cdjustice.chengdu.gov.cn/)公布。
(二)资格审查
资格审查由我局和招聘单位负责进行。笔试有违规违纪情况或有缺考、0分科目的人员,不得进入资格审查。进入资格审查人数达不到面试规定比例的岗位,该岗位符合条件的笔试人员全部进入面试资格审查。
面试资格审查具体时间、地点及人员名单于2025年5月28日前由我局在成都人事考试网、我局官网(http://cdjustice.chengdu.gov.cn/)公布,不再另行通知,请应聘人员注意查阅。
应聘人员应在规定时间内到指定地点进行资格审查。资格审查相关手续见附件《报考须知》,报考四川省成都市成都公证处的人员如有参加2024年国家统一法律职业资格考试的报考者,在资格审查时暂未取得法律职业资格证书的,可先提供考试成绩合格证明并承诺后参加资格审查。不能按要求提供相关证件和证明以及未在规定时限内参加面试资格审查的,视为报考者自动放弃面试资格。
在面试当天之前,因资格审查不合格或报考者自动放弃出现的缺额,在报考同一岗位且达到笔试总成绩(含政策性加分)合格分数线以上的应聘人员中按笔试成绩由高到低的顺序依次确定递补人员,递补次数不超过2次,递补人员及时间以我局和招聘单位官网公布为准。最后一名笔试成绩相同的,可一并递补。递补人员,由招聘单位根据应聘人员在《报考信息表》上所留联系电话直接通知其在规定的时间、地点进行资格审查。
通过面试资格审查的面试人员,由招聘单位发给面试通知书。
(三)面试
经资格审查合格的应聘人员,凭面试通知书、本人有效身份证件参加面试。面试的时间及地点详见面试通知书。
面试成绩满分为100分,合格分数线为70分,面试成绩低于该分数线,不得进入公招下一环节。
未按规定的时间和要求到面试考场候考的视为自动放弃面试资格。由此出现的面试名额空缺不再递补面试人选。如因面试入围资格审查、考生放弃或缺考出现空缺而造成实际参加面试人数与招聘人数之比低于规定的面试入围比例时,面试正常进行。
应聘人员的面试成绩当场公布并由本人签字确认。
(四)公布考试总成绩、体检人员名单
面试工作结束后,由我局于面试后3个工作日内在成都人事考试网、我局官网(http://cdjustice.chengdu.gov.cn/)上公告面试人员的考试总成绩(含笔试成绩、加分、面试成绩、总成绩及排名),并按照从高到低的顺序确定进入体检环节的人员。(含通过面试资格审查,但未参加面试的人员,并在面试成绩栏注明“缺考”)
六、体检、考察及公示
(一)体检
各招聘岗位在达到面试合格分数线的人员中按考试总成绩由高到低的顺序,等额确定体检人员。考试总成绩相同的,政策规定同等条件下优先的人员确定为体检人选,其他应聘人员依次按学历层次、面试成绩、公共科目笔试成绩(如笔试成绩再相同,按《公共基础知识》科目成绩排序)从高到低确定体检人员;若以上要素均相同,则加试一轮结构化面试,以加试成绩高者优先。
体检由我局和招聘单位组织在指定的二级甲等及以上综合性医院进行。体检时间、集合地点及人员名单随面试人员考试总成绩公布。
体检的项目和标准参照人力资源社会保障部、国家卫生计生委、国家公务员局《关于修订<公务员录用体检通用标准(试行)>及<公务员录用体检操作手册(试行)>有关内容的通知》(人社部发〔2016〕140号)执行。如有残疾应聘人员进入体检环节,以是否能正常履职作为参考标准。其中,乙肝检测项目按国家人社部、教育部和卫生部《关于进一步规范入学和就业体检项目维护乙肝表面抗原携带者入学和就业权利的通知》的要求执行。
体检所产生的一切费用由进入体检人员本人承担。
除按规定应当场或当天复检并确认体检结果的项目外,招聘单位或体检人员对体检结论有异议的,可在接到体检结论通知之日起7日内提出复检申请。复检只进行1次,只复检对体检结论有影响的项目,由我局和招聘单位指定到除原体检医院以外的二级甲等及以上综合性医院进行。体检结论以复检结论为准。
因体检人员弃权或体检不合格而出现的空额,按照体检人员的确定规则依次等额递补体检人员。递补次数不超过2次,递补人员及时间以我局和招聘单位官网公布为准。
(二)考察
考察由主管部门和招聘单位组织开展,考察工作参照中央组织部《公务员录用考察办法(试行)》(中组发〔2021〕11号)有关规定进行。由2名以上在编正式工作人员组成考察组,对拟聘人员政治思想素质、道德品质修养、能力素质、遵纪守法、日常学习工作、是否需要回避等情况进行全面考察。
考察组应查阅考生的干部(人事)档案,查询个人诚信记录、违法犯罪记录,审核拟聘人员提供的报名材料及其他有关材料是否属实,并采取实地考察、延伸考察、官方网站查询等方式进行查证,对其与报考相关的人事档案等材料的真实有效性和报考资格进行核实。考察结束后,考察组应据实作出考察情况说明和考察结论,并将有关情况提交用人单位或主管部门,作为确定拟聘人选的重要依据。考察人选达不到事业单位工作人员应当具备的条件或者不符合报考岗位要求的,不得确定为拟聘用人员。考察结论不合格的,应当向考生说明相关理由。
考察中取消报考资格以及通过考察的应聘人员在公示前自动放弃出现的空额,按照体检人员的确定规则依次等额递补,递补次数不超过2次,递补人员及时间以我局和招聘单位官网公布为准。
(三)公示
考试、体检、考察合格者由我局和招聘单位确定为拟聘用人员,并在我局官网上公示7个工作日。
公示内容包括招聘单位和招聘岗位、拟聘用人员姓名、准考证号、性别、出生年月、学历学位、专业、职称、考试总成绩、岗位排名、体检考察结论和监督举报电话。在公示期间反映有问题并查证属实、不符合应聘资格条件的,取消该拟聘人员的拟聘资格。
取消拟聘人员资格或公示后因本人原因自愿放弃出现的空额按照考试总成绩排名由高到低的顺序递补1次,1次后不再递补。递补人员及时间以我局官网公布为准。
七、办理聘用手续
对反映有严重问题,但一时难以查实的,暂缓聘用,待查实后再决定是否聘用。经公示无异议或异议信息经核实不影响聘用的应聘人员,由招聘单位按照有关规定开展备案(核准),及时通知应聘人员在规定时间报到,签订事业单位人事聘用合同。未按规定时间报到的,视为自动放弃,取消其拟聘(聘用)人员资格。
八、纪律与监督
本次公开考试招聘工作严格执行《事业单位公开招聘违纪违规行为处理规定》(人力资源和社会保障部令第35号)《事业单位人事管理回避规定》(人社部规〔2019〕1号)《四川省事业单位公开招聘工作人员实施办法》(川人社规〔2024〕3号)等规定,自觉接受纪检监察和社会监督,严禁徇私舞弊,若有违反规定或弄虚作假,一经查实,取消应聘资格,并对相关人员按照有关规定进行严肃处理。
九、其他
1.公招过程中如有调整、补充等事项,由我局在四川省人力资源和社会保障厅官网“人事考试”专栏或成都人事考试网和我局官网上公告。因应聘人员不主动、不按要求登录相关网站查阅相关信息,导致本人未能按要求参加笔试、面试、体检、考察、递补、聘用的,责任由应聘人员自负。
2.请应聘人员确保联系方式正确、畅通。因无法与应聘人员取得联系所造成的后果,由应聘人员自负。
3.我局和招聘单位不举办、不委托任何机构举办考试辅导培训班。
4.本公告、招聘岗位的资格条件由招聘单位及主管部门负责解释。
十、有关咨询、监督电话
1.报名条件及政策咨询电话:
028-61527151(工作日09:00-12:00;13:00-17:00)
2.网站技术咨询电话(主要解决报名网站技术问题):
028-86626583、028-60662620(四川省人事考试中心)
3.公共科目笔试考务咨询电话:
028-86623723(四川省人事考试中心)
028-61802812(成都市人事考试中心)
4.纪律监督电话:
028-61880710(成都市纪委监委驻市委政法委纪检监察组)
附件:1.成都市司法局所属事业单位2025年上半年公开招聘工作人员岗位和条件要求一览表
2.报考须知
成都市司法局
2025年3月7日
附件:1.成都市司法局所属事业单位2025年上半年公开招聘工作人员岗位和条件要求一览表
附件2.报考须知
一、网上填写报名信息时应注意什么?
报名时,应聘人员要认真阅读网上报名系统有关提示说明和诚信承诺书,提交的报名申请材料必须真实、准确、完整,能够体现应聘岗位的要求。因提交报名申请材料不准确、不完整、不符合要求,影响网上报名的,由应聘人员本人承担相应后果。应聘人员的申请材料、信息不实或者不符合报名条件的,一经查实,即取消应聘资格。对伪造、变造有关证件、材料、信息,骗取考试资格的,按照有关规定处理。
网上报名系统的表项中未能涵盖应聘岗位要求资格条件的,务必在“备注栏”中如实填写。未在“备注栏”中注明的,视同不符合相应条件。其中,岗位其他条件要求相关证书的,应当注明取得证书的级别、编号和取得时间;暂未取得的,应作出在面试资格审查前取得证书的承诺,未如期取得,本人承担相应后果。
家庭成员及其主要社会关系,须填写姓名、工作单位及职务。学习和工作(待业)经历须从高中阶段起填写至报名时止,不得间断。
参考往年情况,一般报名初始阶段人数较少,后期尤其是最后两天报名比较集中,可能影响资格审查进度。建议应聘人员合理安排报名时间,根据本人的专业、意愿和职业规划等尽早报名,尽量在网速较快的环境报名,尽量避免后期集中报名,以免错失报名机会。
二、基层工作经历如何界定?
(一)什么是基层工作经历?
基层工作经历,是指具有在县(市、区)及以下党政机关(含参照公务员法管理单位)、事业单位,各级国有企业、村(社区)组织、其他经济组织和社会组织工作的经历。离校未就业高校毕业生到高校毕业生实习见习基地(该基地为基层单位)参加见习或者到企事业单位参与项目研究的经历,可视为基层工作经历。在军队团和相当于团以下单位工作的经历,退役士兵在军队服现役的经历,可视为基层工作经历。
高校毕业生在校读书期间的社会实践经历,不能视为基层工作经历。
(二)基层工作经历起始时间如何界定?
1.在基层党政机关、事业单位,国有企业工作的人员,基层工作经历时间自报到之日算起。
2.参加“大学生村官”、“三支一扶”、“大学生志愿服务西部计划”、“农村义务教育阶段学校教师特设岗位计划”等中央和地方基层就业项目人员,基层工作经历时间自报到之日算起。
3.到基层特定公益岗位(社会管理和公共服务)初次就业的人员,基层工作经历时间从工作协议约定的起始时间算起。
4.离校未就业高校毕业生到高校毕业生实习见习基地(该基地为基层单位)参加见习或者到企事业单位参与项目研究的,视同具有基层工作经历,自报到之日算起。
5.在其他经济组织、社会组织等单位工作的人员,基层工作经历时间以劳动合同约定的起始时间算起。
6.自主创业并办理工商注册手续的人员,其基层工作经历时间自营业执照颁发之日算起。
7.以灵活就业形式初次就业人员,其基层工作经历时间从登记灵活就业并经审批确认的起始时间算起。
8.在各级机关事业单位工作的编外人员,其基层工作经历时间自报到之日算起。
(三)基层工作经历截止时间如何界定?
基层工作经历计算时间截止到本次公开招聘报名第一日。
(四)基层工作经历认定的操作原则?
1.基层工作经历的证明材料由报考人员自行申报提交。
2.报考人员对提交的证明材料真实性负责,凡被举报查实证明材料弄虚作假的,按规定取消本次应聘资格或予以辞聘、清退。
3.基层工作经历的时间可按月累计,合计服务时间满24个月,视为具有两年基层工作经历。
三、专业如何认定?
应聘人员的学历、学位以其所获毕业证或国家承认的学历教育证书上注明的专业为准。其中,招聘单位或者其主管部门(单位)在岗位汇总表中未明确说明的,应聘人员在普通全日制高等学历教育阶段取得国家承认的辅修专业证书、双学位证书、第二学士学位证书的,可与相应的毕业证书配合使用,依据辅修专业证书、双学位证书、第二学士学位证书注明的专业应聘。
招聘岗位在大学专科、大学本科、研究生3个教育层次分别明确了学科专业(类)名称及代码。应聘人员符合其中一个教育层次的专业要求即可应聘该岗位,招聘岗位另有要求的,须符合其要求。岗位专业要求为“不限”的,即应聘人员在该教育层次的任何专业均符合要求;专业要求为学科门类、专业类或一级学科的,即该门类、专业类或一级学科所包含的专业均符合要求。
专业要求中的大学本科、研究生专业参考目录为教育部印发的《国家普通高等学校本科专业目录(2024年)》《研究生教育学科专业目录(2022年)》。留学归国人员应持国家教育部留学服务中心认证学历、学位参加资格审查。
对于专业目录中没有的国(境)外专业,应聘人员在报名时需在备注栏中注明主要课程、研究方向和学习内容等情况,必要时可主动联系招聘单位介绍有关情况,提供所学主要课程、研究方向及相关高校或省及以上相关科研机构等第三方的专业认定证明材料,由招聘单位或者其主管部门(单位)对其留学所学专业进行认定,认定为相似专业的视为专业条件合格。
在符合专业等其他条件前提下,技工院校高级工班毕业生可报名应聘学历要求为专科的岗位,预备技师(技师)班毕业生可报名应聘学历要求为大学本科的岗位。专业设置以人力资源社会保障部制定的全国技工院校专业目录为准。
国内非普通高等学历教育的其他教育形式(自学考试、成人教育、网络教育、夜大、电大等)毕业生取得毕业证(学位证)后,符合岗位要求资格条件的,均可应聘。
四、本次招聘中要求的有效身份证件指的是什么?
有效身份证件包括有效期限内的居民身份证、社会保障卡<含照片>、港澳居民来往内地通行证、中华人民共和国台湾居民居住证、台湾居民来往大陆通行证。不含过期身份证、一代身份证、身份证复印件等其他证件、证明。
请考生妥善保管本人有效居民身份证件,过期或丢失的,请务必在考前及时到公安机关换领或补办。
五、本次招聘中政策性加分如何办理?
根据《四川省事业单位公开招聘工作人员实施办法》(川人社规〔2024〕3号)中共四川省委组织部、四川省人力资源和社会保障厅《关于退役大学生士兵报考事业单位享受有关加分政策答复意见的通知》(川人社函〔2018〕318号)中共四川省委组织部、四川省人力资源和社会保障厅等十部门《关于实施第四轮高校毕业生“三支一扶”计划的通知》(川人社发〔2021〕19号)《中共成都市委组织部成都市人力资源和社会保障局等七部门关于实施新一轮成都市高校毕业生“三支一扶”计划的通知》(成人社发〔2023〕6号)共青团四川省委、四川省教育厅、四川省财政厅、四川省人力资源和社会保障厅《关于推动四川省大学生志愿服务西部计划服务乡村振兴战略的实施意见》(川青联发〔2021〕28号)四川省卫生健康委员会、四川省教育厅、四川省民政厅、四川省财政厅、四川省人力资源和社会保障厅、四川省医疗保障局、四川省中医药管理局《关于印发<四川省2022年公共卫生特别服务岗项目实施方案>的通知》(川卫发〔2022〕7号)四川省卫生健康委员会、四川省教育厅、四川省财政厅、四川省人力资源和社会保障厅、四川省医疗保障局、四川省中医药管理局《关于印发<四川省2022年新冠肺炎疫情防控应急岗位招募实施方案>的通知》(川卫人教函〔2022〕84号)等规定执行相关加分。
符合加分政策规定的应聘人员,在笔试总成绩(与面试成绩按比例折合前)中加分,不同加分项目可累计计算,最高不超过6分。
符合加分政策规定的应聘人员需提供以下材料:
1.“大学生志愿服务西部计划”、“三支一扶”计划、“特岗教师计划”人员:服务所在地县以上团委(或人社局、教育局)出具的证明、考核材料、服务合同(协议)和服务证书等材料原件及复印件。
2.申请加分的退役大学生士兵,须提供本人有效的《退出现役证》、《优秀士兵证》、《优秀士官证》、《优秀义务兵证》、《优秀学员证》等有关奖励证书(证章)和专科及以上毕业证等材料原件及复印件。
机关事业单位在编人员以及从机关事业单位辞职、辞退、辞聘、解聘等人员,不享受加分政策。
六、本次招聘中需提供哪些面试资格审查材料?
1.《报考信息表》2份(请在四川省人力资源和社会保障厅官网“人事考试”专栏自行打印并按要求张贴近期2寸免冠证件照片);
2.身份证原件和复印件1份;
3.有效的学位证(有学位要求的,下同)、毕业证原件和复印件1份。
其中,参加面试资格审查时,2025年高校应届毕业生尚未取得毕业证和学位证的,需提供学生证原件及复印件1份,学校主管毕业生就业工作部门开具的就读院系及专业等情况的证明原件。
4.其他与报考资格相关的材料。其中报考定向招聘岗位的成都市应征入伍的退役大学生士兵或经组织选派在成都市服务的高校毕业生服务基层项目人员,还须提供《退役证》、毕业证、大学生身份参军入伍证明材料或大学生志愿者基层项目服务证书及服务协议的原件、复印件各1份。
5.符合条件的机关事业单位人员报名应聘须按干部管理权限征得用人单位及相关部门书面同意。
6.留学归国人员应持国家教育部留学服务中心认证学历、学位参加资格审查。
七、违纪违规及存在不诚信情形的应聘人员如何处理?
应聘人员要严格遵守公开招聘的相关政策规定,遵从事业单位人事综合管理部门、人事考试机构和招聘单位或其主管部门(举办单位)的统一安排,其在应聘期间的表现,将作为公开招聘考察的重要内容之一。
对违反公开招聘纪律的应聘人员,按照《事业单位公开招聘违纪违规行为处理规定》(人力资源和社会保障部令第35号)处理,对违反《事业单位公开招聘违纪违规行为处理规定》且记录期限为5年或长期的应聘人员,将纳入云贵川渝四省市事业单位公开招聘应聘人员诚信档案库,作为事业单位聘用工作人员的重要参考。
八、申请减免报考费用办理手续
1.适用人员:享受国家最低生活保障金的城镇、农村家庭考生;脱贫户家庭考生;父母双亡、父母一方为烈士或一级伤残军人,且生活十分困难家庭考生。
2.办理地点:成都市人事考试中心(成都市青羊区清江东路118号3号楼一楼报名大厅,联系电话:028-61802812,028-61802797)。
3.办理时间:2025年3月11日-3月19日(工作日每日9点-17点),19日17点以后提交材料或者提供材料不符合相关要求的不做减免处理。
4.所需材料:
(1)《社会救助暂行办法》(国务院令第649号)和《四川省社会救助实施办法》(四川省人民政府令第286号)规定的享受国家最低生活保障金的城镇、农村家庭考生,凭县(市、区)民政部门发放的享受最低生活保障证明、特殊困难证明;
(2)脱贫户家庭考生,凭乡(镇)政府、街道办事处和学校学生处出具的原农村建档立卡贫困户证明、特殊困难证明;
(3)父母双亡、父母一方为烈士或一级伤残军人,且生活十分困难家庭考生,凭有关部门出具的父母双亡证明或民政部门(退役军人事务部门)出具的父亲或母亲烈士证明、父亲或母亲一级伤残军人证明。
5.办理程序:
(1)首先在网上完成报名并缴纳报名费用,申请减免通过后予以退费。
(2)报考人员可到现场办理减免报考费用的手续。不方便到现场办理的人员,须拨打联系电话(028-61802797),通过传真或邮箱上传减免所需材料,经审核确认后办理减免手续。
九、其他
本次招聘公告中所指“以上”“以下”“以前”“以后”均包含本级(数),如2年以上工作经历,指工作经历满2年;专技12级以上或以下,均含专技12级,以此类推;招聘公告中涉及的时间节点,除明确规定外,均以公告报名之日起算。

