舟山市普陀区桃花镇下属单位工作人员招聘公告
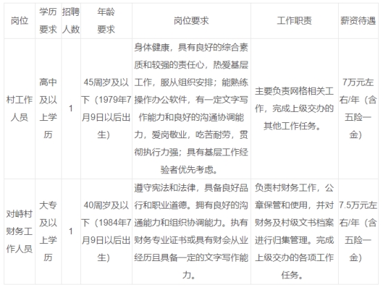
一、招聘计划

二、招聘原则
1.拥护党的路线、方针和政策,遵守国家法律法规和规章制度;
2.具有良好的综合素质和较强的责任心,具有符合岗位要求的身体条件,热爱基层工作,服从组织安排。
3.下列情形不得报名:受过刑事处罚的;有违法犯罪嫌疑尚未查清的;曾被辞退或者开除公职的;有道德败坏等不良行为的;法律法规规定不得聘用的其他情形。
三、招聘程序和办法
招聘工作坚持“公开、平等、竞争、择优”的原则,采取公开报名、统一面试、严格考察、择优聘用的方式进行。招聘工作接受社会监督,举报电话:6062371(镇纪委办公室)。
(一)报名时间和地点
1.报名时间:2025年7月9日—7月16日,上午8:00—11:30,下午14:00—16:45。
2.报名所须材料:报名者需提供本人身份证、户口簿、学历证书、个人简历等相关证件(证明)原件及复印件,近期1寸正面免冠彩色照片1张,并如实填写《桃花镇招聘工作人员报名表》(见附件)。
3.报名方式及地点:
(1)网上报名:发送上述所须材料电子版到招聘邮箱:taohuazhaopin@163.com。
(2)现场报名:请将上述所须材料提交至普陀区桃花镇党建工作办公室(桃花镇政府1号楼4楼),联系电话:6061493,18758019563。
4.资格审查:按照报名人员在简历中填写的内容,对报名人员提供的相关证明材料进行核实。审查合格的,由镇政府通知参加面试;审查不合格的,取消招聘资格。
(二)组织考试
本次招聘工作采用面试方式,面试主要测试应聘者的综合分析能力、口头表达能力和处理实际问题的能力等方面。面试具体时间地点另行通知。
(三)体检、政审
面试结束后,根据应聘者的成绩,从高到低按岗位招聘数确定参加体检、政审对象。符合录用条件人员到指定体检机构进行体检,报名人员不按规定的时间、地点参加体检的,视作放弃。
(四)公示、聘用
根据面试成绩、体检和政审情况,确定拟聘用人员,并公示3个工作日。
四、其他相关要求
(一)报名人员必须遵守招聘的有关要求,服从招聘组织实施部门的安排。
(二)各招录环节由舟山市普陀区桃花镇人民政府实施。
(三)公告未尽事宜,由舟山市普陀区桃花镇人民政府负责解释。
舟山市普陀区桃花镇人民政府
2025年7月9日

