广元市精神卫生中心(广元市第三人民医院),是四川省区域精神卫生中心,国家三级甲等医院,川北医学院附属医院、重庆医科大学附属教学培训中心,国家住院医师规范化培训基地。根据医院业务发展需要,现将2026年度人员招聘相关事项公告如下:
一、招聘需求岗位及条件
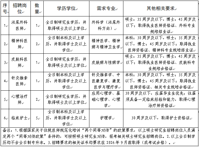
(一)招聘岗位(每人限报一个岗位,招满为止)

(二)招聘条件
1.应聘人员应同时具备的条件:
(1)拥护中国共产党的领导,热爱社会主义祖国,遵纪守法,品行端正,有良好的职业道德,爱岗敬业,事业心和责任感强。
(2)身心健康,具有正常履行招聘岗位职责的身体条件和心理素质,且体检合格。
(3)符合招聘岗位确定的条件及资格要求。
(4)定向应届毕业生,须征得原定向单位同意。
(5)符合《事业单位人事管理回避规定》(人社部规〔2019〕1号)有关回避的规定。
2.凡有下列情形之一者,不得应聘:
(1)曾受过各类刑事处罚的。
(2)曾被开除中共党籍、开除公职、被解聘、被辞退的。
(3)有违法、违纪行为正在接受审查、调查的。
(4)党纪处分尚在影响期、政务处分尚未解除的。
(5)尚处于试用期内的新录用公务员、参公人员(截止时间公告发布当日)。
(6)按照《关于加快推进失信被执行人信用监督、警示和惩戒机制建设的意见》规定,由人民法院通过司法程序认定的失信被执行人。
(7)有违反其它规定不适宜报考事业单位的。
二、报名及要求
1.报名时间:自公告发布之日起,直至相关招聘岗位招满人员为止。
2.报名方式:
(1)“双选”报名:参加高等院校组织的双选会,现场接收求职简历,紧缺岗位和优秀人才,可现场直接签订高校毕业生就业协议。
(2)线上报名:应聘者请下载填写应聘报名表(附件),并将应聘报名表、电子版个人简历及岗位要求的相关证件扫描件打包投递至邮箱313460423@qq.com,邮件命名格式:“姓名+学历+应聘岗位”。
(3)现场报名:应聘者可按招聘岗位要求携带应聘报名表、个人简历、相关证件原件及复印件到医院综合楼7楼人力资源科报名。
3.应聘者需提供以下材料:
(1)2026年应届毕业生:个人简历、身份证、资格证或考试合格证明、含有成绩单的学校推荐表、个人荣誉证书、学历学位证明材料、高校毕业生就业协议、规培证明等其他相关材料。
(2)往届毕业生:个人简历、身份证、毕业证、学位证、学信网电子学历注册备案表、资格证、规培证、执业证、职称证、获奖证书等其他相关材料。
三、招聘实施
(一)资格审查
医院根据收到的材料进行筛选与资格审查,并择优通知面试及相关考试。凡提供虚假或伪造等相关材料,档案审查发现违法、违纪者,一律取消应聘资格,资格审查贯穿招聘实施全过程。
(二)考核
本年度招聘岗位为医院紧缺专业岗位,根据报名情况适时组织考试考核,不受开考比例限制,坚持公开、公正、择优原则,一般为面试招聘,以双向交流和专业答辩的方式进行,应聘比例超过3:1增加笔试项目,具体考核时间和地点将通过短信/电话形式通知应聘者。
(三)体检及心理测试
根据招聘职数及面试结果,确定拟聘人员进入体检环节,由医院统一组织实施,参照《公务员录用体检通用标准(试行)》和医院要求执行,完成心理健康测试,所有体检费用自理。
(四)公示及聘用
体检、心理测试合格者经公示及医院研究通过后,按规定办理入职手续。
四、待遇
1.博士、硕士研究生通过引才或考核方式解决事业编制。
2.全日制临床医学类专业博士研究生按一事一议原则确定安家补助费,硕士研究生按医院《人才引进实施办法》执行。
3.按照《关于贯彻落实住院医师规范化培训“两个同等对待”的通知》要求,“面向社会招收的住院医师如为普通高校应届毕业生的,其住培合格当年在医疗卫生机构就业,按当年应届毕业生同等对待”“经住院医师规范化培训结束并取得合格证的本科医师,按临床医学、口腔医学、中医专业学位硕士研究生同等对待”。
4.工资及其他福利按照医院有关规定执行。
五、联系方式
联 系 人:陈老师,佘老师
联系电话:0839-3513195
单位地址:四川省广元市利州西路三段50号
六、监督
此次招聘由医院纪委负责全程监督。在招聘的任何环节发现有不符合招聘条件或弄虚作假的,聘用一律无效,且责任自负。监督电话:0839-5501178。
附件:应聘报名表.docx
广元市精神卫生中心
2025年10月22日

