安远县卫生健康总院面向社会公开招聘卫技人员公告
为加强我县卫生健康总院人才队伍建设,优化人员结构,现面向社会公开招聘卫生专业技术人员5名,工勤人员1名具体方案如下:
一、招聘原则
坚持“公平、公正、公开”的原则。
二、招聘条件
(一)基本条件
1.具有中华人民共和国国籍;
2.遵守宪法和法律;
3.具有良好的品行;
4.岗位所需的专业资格及技能要求;
5.适应岗位要求的身体条件。
(二)下列人员不具备报名资格
1.受过党纪、行政处分尚未解除处分的;
2.受刑事处分并在服刑期间的;有违法违纪嫌疑正在接受审查的;
3.其他按法律法规规定不符合应聘条件的;
4.被原用人单位解聘或在本单位辞职的;
5.资格审查贯穿招聘全过程,应聘人员应如实提供本人工作履历情况和真实有效证件,如有弄虚作假等行为,不予聘用;
6.新聘人员如发生或发现有严重违纪违规、严重疾病(含各类精神病症状)等情况,不予聘用。
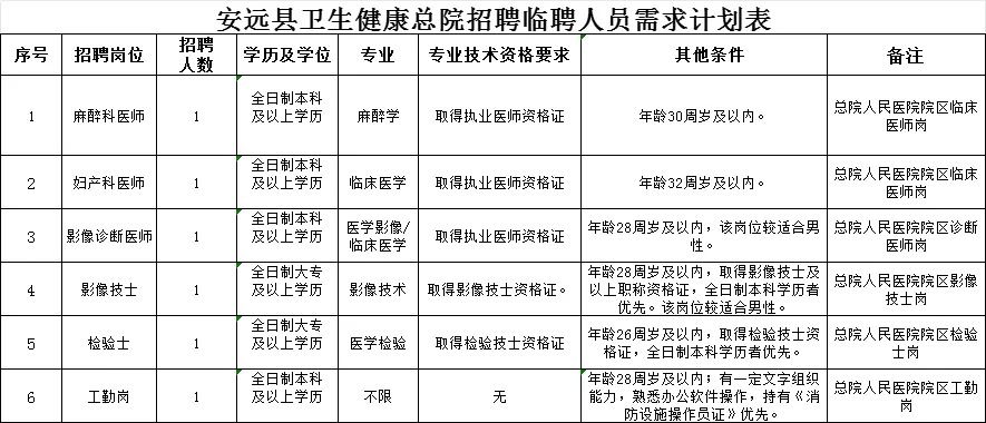
三、招聘岗位条件

四、报名事项
(一)报名时间:2025年10月24日上午8:00-10月31日下午17:30(上班时间)。
(二)报名地点:安远县卫生健康总院人民医院院区门诊大楼八楼801室。
(三)报名方式:应聘者携带报名表(见附件)、毕业证、身份证、资格证等原件及复印件各一份,近期彩色证件照1张,现场报名。
(四)资格审查:现场报名时即进行资格初步审查,且资格审查贯穿于招聘工作全过程。
(五)咨询电话:0797-3732728。
五、考核方式
考试考核分为笔试和面试,成绩总分100分,笔试占60%,面试占40%。
本次招聘卫生专业技术人员不设开考比例,根据岗位招聘计划数从笔试成绩高分到低分按1:2比例确定面试入闱人员(末位同分者一并列入)。此次招聘为急需岗位,笔试、面试合格则可录取。
六、笔试时间和地点
1.时间:2025年11月4日上午9:00-10:30。
2.地点:总院人民医院院区九楼学术报告厅。
3.考试内容:卫生专业技术主要考核专业相关知识,工勤人员主要考核综合应用能力。
七、面试时间和地点
1.时间:2025年11月5日下午15:00-17:00。
2.地点:总院人民医院院区九楼学术报告厅。
3.面试内容:主要考核综合素质能力。
八、体检
根据总成绩,从高分到低分按招聘人数1:1的比例确定体检人员,费用自理,体检标准按江西省录用公务员体检标准执行。因医院为医疗保健单位,有传染性疾病者不予聘用。
九、聘用待遇
(一)总院按总成绩排名根据综合评价择优聘用。所有岗位一经聘用,一律服从医院安排。
(二)聘用人员待遇按总院人民医院院区相应岗位同职级人员同工同酬待遇。
十、附件下载

安远县卫生健康总院
2025年10月24日

