淮北市特种设备监督检验中心公开招聘专业技术人员公告
淮北市特种设备监督检验中心是隶属于淮北市市场监督管理局的事业单位,担负着淮北市辖区内的电梯、起重机械、场(厂)内专用机动车辆、锅炉、压力容器、压力管道等六大类特种设备的安全技术检验工作。
为满足中心业务发展需求,根据有关规定及中心工作实际,现委托淮北市人力资源服务有限责任公司公开招聘专业技术人员,有关事项公告如下:
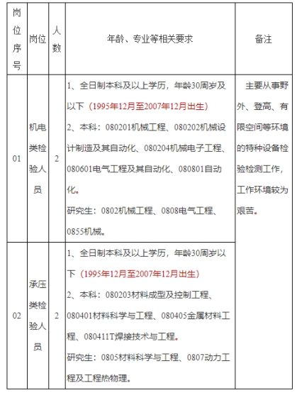
一、招聘数量及岗位设置

二、报名条件
招聘对象的学历及其他条件应符合招聘岗位条件,且必须符合以下条件:
(一)报名人员应具备下列资格条件:
1、具有中华人民共和国国籍;
2、拥护党的理论和路线方针政策,具有良好的政治素养和专业能力;
3、拥护中华人民共和国宪法,遵守国家法律法规,具有忠诚、奉献、吃苦耐劳精神,服从组织分配,具有良好职业操守;
4、具备正常履行职责的身体条件;
5、岗位所需的专业条件及其他条件;
6、学历、专业、年龄、等要求详见第一条。
(二)具有下列情形之一的,不得报名:
1、不符合招聘岗位条件要求的人员;
2、在读的全日制普通高校非应届毕业生;
3、现役军人;
4、经政府人力资源社会保障部门认定具有考试违纪行为且在停考期内的人员;
5、曾因犯罪受过刑事处罚的人员和曾被开除公职的人员、受到党纪政纪处分期限未满或者正在接受纪律审查的人员、处于刑事处罚期间或者正在接受司法调查尚未做出结论的人员;
6、被人民法院通过司法程序认定的失信被执行人;
7、按照国家、省有关规定,尚在最低服务年限内的机关、事业单位正式在编工作人员。
三、招聘程序和办法
考试采用笔试成绩与面试成绩按照5:5比例合成总成绩,经笔试、面试、体检与考察合格后公示聘用。招考过程中所有公告均在淮北市人力资源和社会保障局及淮北市人力资源服务有限责任公司(以下简称人资网站)发布。
(一)报名与资格审查
1、报名时间:2026年1月8日-2026年1月21日(工作日8:30—11:00,14:30—17:00)。
2、报名方式:报名人员将报名所需资料填写完成后,报送邮箱hbdail@126.com(备用邮箱hbsrlzy163@163.com)
3、联系地址与电话:淮北市人力资源服务有限责任公司(地址:淮北市相山区孟山北路87号,相山区区政府南20米)。联系电话:0561-3032867、0561-3050298。
4、报名报送资料:
(1)填写完成《淮北市特种设备监督检验中心招聘专业技术人员报名表》(详见附件1),以word格式报送邮箱(包含电子彩照);
(2)阅读并签署《考生诚信承诺书》(见附件2),本人签字扫描后报送指定邮箱;
(3)本人有效居民身份证、户口簿首页和本人页、学历证书等相关证明材料扫描后报送指定邮箱。
5、报名须知:
(1)资格审查和确认:资格审查由淮北市人力资源服务有限责任公司与淮北市特种设备监督检验中心联合进行,报名人员报送的资料经审查合格后方可参加考试。
(2)报名人员所提供本人实际情况、报考条件和报考岗位要求一致。凡弄虚作假者,一经查实,取消考试、聘用等资格,每人仅限报考一个岗位。招聘期间,须提供有效通讯方式,并确保联络畅通,否则责任和后果自负。资格审查工作贯穿于招聘工作全过程。
(3)报名截止后,招聘需求人数与报考人数,需满足1:3的报名比例方可开考,若未达到报名比例,继续顺延5天报名时间,特殊情况下,经招聘单位研究可降低比例开考。
(二)笔试
1、笔试准考证领取时间和地点:报名人员凭本人身份证在淮北市人力资源服务有限责任公司领取笔试准考证,按笔试准考证规定的时间及地点参加笔试。领取笔试准考证时间另行通知。
2、笔试科目:共1科,考试内容主要为综合基础知识等,笔试满分为100分。此次笔试不指定参考用书,采用闭卷方式进行。考生参加考试当天需要持本人有效身份证件、准考证进考场。
3、笔试成绩:在人资网站进行公示。
(三)面试
1、面试对象:按照职位招聘计划数与报考人数1:3的比例,根据笔试成绩从高到低的顺序确定,最后一名成绩相同的,均进入面试环节。面试对象出现缺额的,按笔试成绩排名依次等额递补,仅递补一次。
2、面试准考证领取时间和地点:在淮北市人力资源服务有限责任公司领取面试准考证,考生需按面试准考证规定的时间及地点参加面试。领取面试准考证时间另行通知。
3、面试考试:面试采取结构化面试的方式进行,面试主要考察考生的自我认识、逻辑思维、语言表达、组织协调、随机应变等方面的水平和能力,分值100分。考生参加考试当天需要持本人有效身份证件、准考证进入考场。
4、成绩公示:面试结束后,按笔试成绩与面试成绩5:5的比例合成综合成绩。考生面试成绩、综合成绩和入围体检与考察人员名单在人力资源公司进行公示。
四、体检、考察、公示与聘用
(一)体检与考察
1、体检对象按照职位招聘计划数1:1的比例,根据总成绩从高到低的顺序确定(总成绩相同的,按笔试成绩高低排序;笔试成绩相同的,按面试成绩排序;面试成绩仍相同的,均进入体检与考察环节)。
2、需到二级甲等及以上医院进行体检,体检费用由考生自理,对体检结论有疑问者,可以申请复检。复检只进行一次,体检结果以复检结论为准。体检合格后方可进入考察环节。因体检或考察不合格或自动放弃等原因出现岗位空缺的,在报考人员中,按考试总成绩从高分到低分依次等额递补。
(二)公示
对体检、考察合格者,根据考生总成绩排名,按1:1的比例确定拟聘人员名单,在人资网站公示5个工作日。公示如有异议,经查实,属不合格的,不予聘用。
(三)聘用
公示结束后,对经公示无异议或有异议但经调查核实不影响聘用的人员,履行聘用手续,按照有关规定由淮北市人力资源服务有限责任公司与之签订劳动合同,以劳务派遣的方式派往淮北市特种设备监督检验中心工作。
对新进人员按规定实行试用期制度,试用期3个月,试用期满后,由淮北市特种设备监督检验中心组织考核,考核合格者正式聘用。
五、待遇保障
聘用人员工资待遇按照淮北市特种设备监督检验中心《聘用人员管理规定》执行,并建立正常的工资增长机制。聘用人员工资结构为:基本工资+绩效工资+福利津贴。聘用人员的社会保险、住房公积金等费用统一办理缴纳(个人应缴部分从工资里扣除)。聘用人员享受正常的年休假。
六、其他事项
本次公开招聘统一组织的笔试,不指定任何教材、复习资料,也不举办、不委托举办任何形式的辅导和培训活动。为保证公开招聘工作的顺利进行,维护招聘工作的公正性、严肃性,欢迎社会各界监督!监督电话:0561-3032867、0561-3236612
附件1:淮北市特种设备监督检验中心招聘专业技术人员报名表.doc
附件2:考生诚信承诺书.doc
淮北市人力资源服务有限责任公司
2026年1月8日

