一、学校简介
石河子大学是国家“211工程”重点建设高校、教育部与新疆生产建设兵团“部省合建”高校,2022年入选新一轮国家“双一流”建设高校。
学校现有经济学、法学、教育学、文学、历史学、理学、工学、农学、医学、管理学、艺术学、交叉学科12大学科门类。有101个本科专业(招生专业87个)(28个国家一流专业建设点、32个省级一流专业建设点)、13个一级学科博士学位授予点(应用经济学、生物学、化学、机械工程、化学工程与技术、农业工程、食品科学与工程、作物学、园艺学、畜牧学、基础医学、药学、工商管理学)、2个博士专业学位授予点(机械、土木水利)、32个一级学科硕士学位授予点、36个硕士专业学位授予点。8个博士后科研流动站、2个博士后科研工作站。现有国家一流建设学科1个(化学工程与技术)、国家重点学科1个(作物栽培学与耕作学)、部省合建学科群2个(化学工程与技术、农业工程),兵团重点学科15个。临床医学、农业科学、化学、植物与动物科学、工程学、材料科学、环境/生态学、药理学与毒理学、生物学与生物化学9个学科进入ESI全球前1%。
二、招聘基本条件
(一)具有中华人民共和国国籍,拥护中华人民共和国宪法,维护祖国统一和民族团结;
(二)热爱教育事业,符合高校工作者行为规范,具有强烈的责任感和奉献精神;
(三)具有良好的道德品行和正常履行职责的身体条件;
(四)具有符合岗位要求的学历学位与工作能力;
(五)具备岗位所要求的其他资格条件;
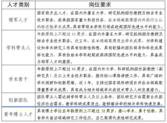
三、人才类别及要求

四、引才信息
招聘公告以兵团考试信息网、石河子大学主页发布的信息为准,后续信息发布以石河子大学主页为准。
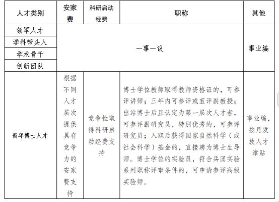
五、配套待遇
各类人才除享受按国家有关规定提供的工资、保险、福利待遇外,学校还提供其他人才待遇,详情参考下表。

六、招聘程序
(一)青年博士人才
应聘人员请登录石河子大学招聘系(http://rczp.shzu.edu.cn/浏览器需使用谷歌、Edge、火狐、360极速、Internet Explorer 8.0及以上)。招聘全年实施,招满为止,由各用人部门根据报名情况,不定期组织考试(试讲、实操、面试等),经综合素质考核、体检、考察、公示、审批后按规定程序办理报到手续。
(二)全职博士后
申请人向流动站提供《石河子大学博士后人员申请表》(附件4)、博士学位证书、表明研究能力和学术水平的成果和奖励清单(如:获奖、鉴定、专利证书、学术论文等)及佐证材料,经合作导师审阅、流动站所在学院面试考核、学校博士后管理工作办公室审核,并经中国博士后办公室批准后,办理博士后进站手续。
七、联系方式
(一)各二级单位联系方式
各招聘岗位联系方式详见附件1
(二)党委教师工作部(人事处)联系方式
1.领军人才、学科带头人、学术骨干、创新团队
联系人:王老师
联系电话:0993-2055158
邮箱:1771297530@qq.com
2.青年博士人才
联系人:张老师、亢老师
联系电话:0993-2058036
邮箱:2408690856@qq.com
附件:
2.各岗位招聘要求及程序.doc
3.石河子大学及八师石河子市人才政策.doc
4.同意报考证明.doc
5.应聘人员诚信承诺书.docx
石河子大学
2026年4月23日

