为引进优秀教育人才,根据我区教育实际需求,经区委、区政府同意,决定面向本科师范类专业毕业的2024届教育、教育学硕士毕业生公开引进优秀教师60名,具体事项公告如下:
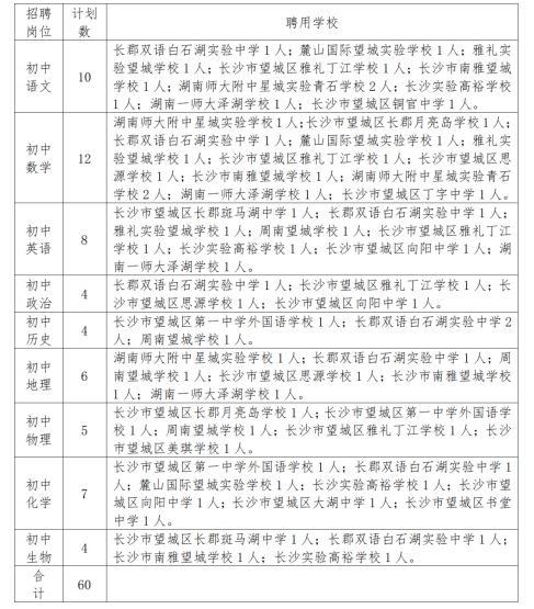
一、公开引进岗位及计划数

二、公开引进对象及条件
(一)公开引进对象
本科师范类专业毕业的2024届教育硕士毕业生和教育学硕士毕业生。
(二)公开引进条件
1.遵纪守法,品行端正,身心健康,热爱教育事业;
2.在2024年7月31日前须取得相应专业毕业证、学位证、相应岗位所需的教师资格证、普通话水平等级证(语文岗位要求二甲及以上水平,其他学科要求二乙及以上水平)等。
3.年龄30岁以下(1992年11月8日及以后出生)。
三、公开引进程序
(一)报名
1.报名时间:2023年11月22日9∶00至11月24日17∶00。
2.报名方式:采取网上报名的方式,不接受其他形式报名。请报考考生在规定时间内登陆长沙市望城区政府门户网站(www.wangcheng.gov.cn),在网站首页点击“长沙市望城区公开引进本科师范类专业毕业的2024届教育、教育学硕士研究生”栏目进入报名系统选择相应的岗位进行报名(请根据报名系统提示操作)。系统报名功能于11月24日17∶00准时关闭,关闭后任何人不能再进行补报。
3.相关要求:每人限报一个岗位,公开引进条件以本简章为准。所有报考考生须上传本人近期免冠正面标准证件电子照片(红底或蓝底,JPG格式,20KB以下)。
报名时,报考考生要仔细阅读本简章和诚信承诺书,提交的信息应当完整、合法、真实、准确。在公开引进的任何一个环节发现报考考生不符合报考条件或弄虚作假的,一经查实,取消其考试和录取资格,由此造成的后果由报考考生本人自行承担。
4.相关材料:①个人简历②身份证③师范类专业本科毕业证及相应专业完整的本科成绩单④毕业生推荐表(推荐表要求毕业学校盖好章)⑤毕业生就业协议书(就业协议为纸质的,须有毕业学校盖章<非全日制毕业生请提前向学校申请>;就业协议为网签的,请应聘考生确认毕业生信息已进入网签平台,并提供学校出具的相关证明<证明中须附上网签“就业协议”的网址>)⑥研究生成绩单(要求学校教务部门盖好章)⑦普通话等级证书⑧教师资格证书或相关成绩证明。
5.资格初审:工作人员对报考考生填写的信息进行初步审查,资格初审结果及未通过的原因于11月25日上午12:00前通过报名系统进行反馈,请报考考生自行登录报名系统及时进行查询。因报考考生提交信息缺失或照片不清晰等影响资格审核结果、不及时查询初审结果造成不能正常参考等情形,由报考考生本人承担后果。
6.打印报名表:报名表打印时间为2023年12月12日9∶00至考试考核开考前(一式两份,请妥善保管<资格复审等环节均需提供>)。所有岗位报考考生请登陆长沙市望城区政府门户网站,进入“长沙市望城区公开引进本科师范类专业毕业的2024届教育、教育学硕士研究生”栏目,登录后请根据系统提示自行打印报名表。
(二)考试考核
对通过资格初审的报考考生进行考试考核(考试考核的时间、地点、形式等相关事项另行公告,请报考考生及时关注)。
(三)选岗及签约
考试考核当天公布入围签约人员名单后,即组织入围签约人员现场选岗。选岗后即组织签订《毕业生就业协议书》或《长沙市望城区教育局2023年公开引进师范类专业高校优秀毕业生就业意向协议》,签约时,考生须提交《毕业生就业推荐表》和《毕业生就业协议书》(就业协议为网签的,请应聘考生确认毕业生信息已进入网签平台,并提供学校出具的相关证明<证明中须附上网签“就业协议”的网址>)。
(四)资格复审
在获得毕业证、学位证、教师资格证、普通话水平等级证后,由招聘小组对签约人员的资格进行复审,复审合格者进入下一环节(资格复审的时间、地点等事项另行通知)。
(五)体检
资格复审合格者按照区纪委监委、区人社局、区教育局统一安排进行体检。
(六)考察
由招聘小组对体检合格者进行考察。
(七)聘用
考察合格人员列入拟聘人员名单,拟聘人员名单在长沙市望城区政府门户网站公示7个工作日,公示期满无异议,办理聘用等相关手续。
四、管理和待遇
1.本次公开引进正式聘用的教师一律列入望城区全额拨款事业编制,实行编内管理,与用人单位签订聘用合同。
2.本次公开引进的教师自签订合同起,五年内不得调离望城区教育系统。
五、其他
本简章最终解释权归长沙市望城区人力资源和社会保障局、长沙市望城区教育局。
咨询电话:
望城区教育局人事科(报名咨询)0731-88068543
望城区人社局(技术支持)0731—88071233
以上电话请在工作日拨打(9∶00-12∶00,13∶00-17∶00)
望城教育微信公众号:

中共长沙市望城区委机构编制委员会办公室
长沙市望城区人力资源和社会保障局
长沙市望城区教育局
2023年11月8日

